Skip to main content
Right Decision Service: supporting decisions for Scotland's health and care
Right Decisions
All resources
Organisations
Topics
Learning & support
How to deliver RDS tools
Feedback
Menu
Search
Search for toolkits, guidelines and other information:
Search
Right Decisions
TAM (Treatments and Medicines) NHS Highland
FORMULARIES
Back
Highland Formulary information
Access to medicines in NHS Highland (Formularies)
Print this page
Access to medicines in NHS Highland (Formularies)
TAM (Treatments and Medicines) NHS Highland
NHS Highland
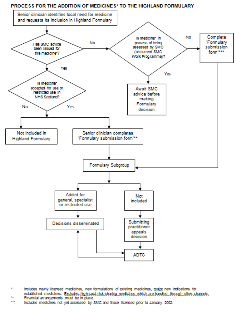
Addition of medicines to the Highland Fomulary
Form for addition of medicines to the Highland Formulary
(NHS Highland Intranet access required)
Scottish Medicines Consortium
SMC website
SMC Code of Practice on Declarations of Interest
Policy for dealing with SMC advice
NHS Highland decisions on SMC advice published from January 2016
NHS Highland decisions on SMC advice published up to December 2015
Previous page
Next page
Back to the top