PSA (prostate-specific antigen) Testing and Male Lower Urinary Tract Symptoms (LUTS) (Guidelines)

Warning

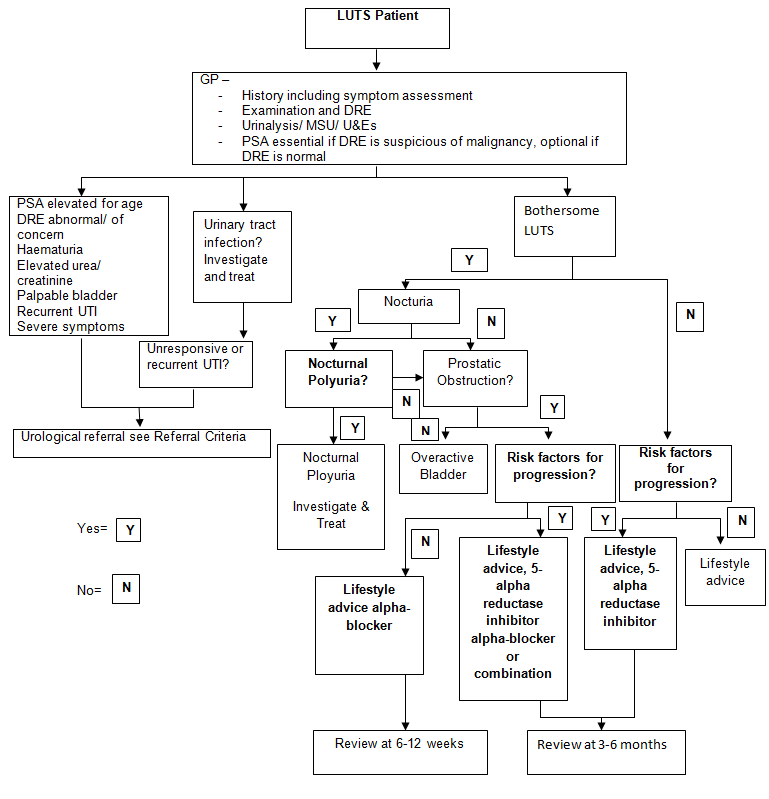
LUTS is a very common problem affecting the older male. This guideline is intended to help with the diagnosis, treatment and monitoring of LUTS in men.

PSA testing

Prostate Specific Antigen (PSA) is not a specific test for prostate cancer and levels can be raised in a variety of conditions.  Many aspects of diagnosis and treatment of early prostate cancer remain controversial and unless there is clinical suspicion of prostate cancer, PSA testing should only be done after patient counselling, preferably with written information and consent.  Early prostate cancer generally has a very good prognosis and its diagnosis in men with life expectancy less than 10yrs in unlikely to be of benefit and may do more harm than good.

When is a PSA blood test indicated?

  • Men of any age with  a suspicious prostate examination.
  • Men with symptoms of metastatic disease e.g. hip / back pain (any age).
  • Men aged 40 years and over who request screening (after counselling).
  • Family history of 1st degree relative with prostate cancer at young age under 60 years at diagnosis (after counselling).

PSA is not indicated:

  • With an episode of urinary infection.
  • With an episode of urinary retention.
  • With an episode of prostatitis.
  • After prostate surgery or biopsy.
  • As a routine test.
  • Men under 40 yrs unless specialist request.

Please repeat the PSA level if considering referral unless the prostate is grossly abnormal.

Referral to urology is indicated for the following:

  • Suspicious prostate examination
  • High repeated PSA >age related range in the absence of UTI in a patient who is suitable for consideration of radical treatment
  • Symptoms of metastatic prostate disease

*Age related ranges for PSA and indication for referral

Age (yrs)

PSA (ng/ml)

40-49

greater than 2.0

50-59

greater than 3.0

60-69

greater than 4.0

70-80

greater than 5.0

81 and over

greater than 20

In the presence of UTI, if prostate cancer is suspected, treat the UTI and check or repeat the PSA test after 4 weeks.

*Please note that PSA levels below the age related range should not be regarded as ‘normal’, but simply imply a lower risk of an individual having or developing a significant prostate cancer.

Nocturnal Polyuria

Consider when nocturia occurs 3 or more times per night. Complete a detailed voiding diary.

Frequency Volume Chart Instructions

Frequency Volume Chart

Risk factors for progression

Large prostate (greater than 30cc) or high PSA (greater than 1.4ng/ml)

LUTS BPH progression

A number of predictive risk factors for both symptom progression and acute urinary retention (AUR) have been identified.

These risk factors include:

  • men over 70 years of age with LUTS,
  • an IPSS greater than 7 i.e. moderate or severe LUTS,
  • a flow rate of less than 12mL/sec
  • a prostate volume of greater than 30cc or a PSA greater than 1.4ng/ml
  • Hesitancy and a post void residual volume greater than 100mls may also predict a greater risk of subsequent AUR.

The most common form of disease progression is symptom progression; a 3 or 4 point increase in the IPSS. 5% of symptomatic patients progress each year. Progression to AUR is less common: 2% of patients in secondary care studies. Patients with a number of risk factors are at considerable risk of progression.

Lifestyle advice and medication

Men with LUTS and small or moderate sized prostates will improve appreciably with lifestyle advice and alpha blocker therapy. Men with LUTS and large prostates are at significant risk of disease progression particularly if they have additional risk factors such as aged over 70 years or flow rate of less than 12mls/sec (see progression note). These men will therefore benifit from treatment with lifestyle advice and 5-alpha reductase inhibitors (5-ARIs). 5-ARIs reduce the risk of acute urinary retention and the likelihood of prostatectomy by 50 to 60 percent compared with placebo. An alpha blocker alone could be substituted in a man with bothersome symptoms, without additional risk factors, if he preferred rapid symptom relief. The combination of 5-ARI and alpha blocker is more effective in delaying the clinical progression of the disease and in improving LUTS and maximal urinary flow rate, than either drug alone. After six months of treatment with a 5-ARI, PSA levels will be reduced by 50 percent. Therefore PSA values for patients on long-term therapy should be doubled to allow appopriate interpretation and avoid masking the early detection of localized prostate cancer.

Abbreviations

AbbreviationMeaning
DREDigital rectal exam
MSUMidstream sample of urine
U+EsUrea and Electrolytes
UTIUrinary Tract Infection

Editorial Information

Last reviewed: 17/02/2025

Next review date: 29/02/2028

Author(s): Urology Department .

Version: 2

Approved By: TAM subgroup of the ADTC

Reviewer name(s): I Wilson, Consultant Urologist.

Document Id: TAM413