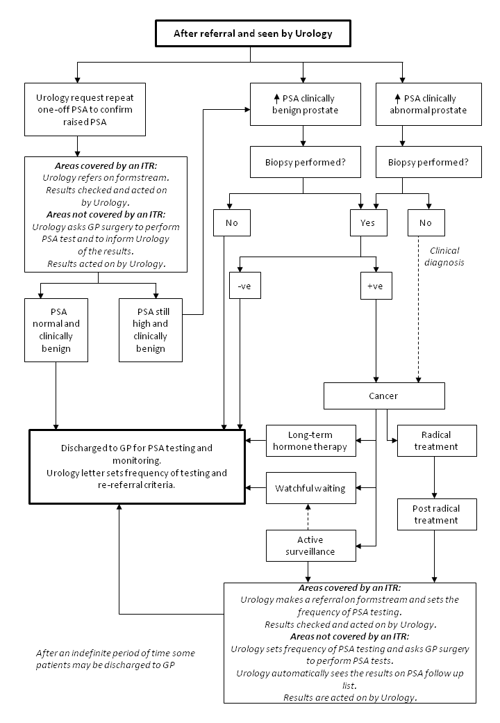
This is to clarify whose responsibility it is to take PSA samples and to interpret the results for different patient groups.
All patients described will have been seen and assessed by the urology department for a raised PSA.
ITR = Investigation and Treatment Room 