For patients of the renal unit with anaemia associated with CKD the first ESA of choice is Aranesp® followed by NeoRecormon®. Initiation of treatment with an ESA should be undertaken under specialist guidance.
Adult patients with CKD receiving treatment with an erythropoiesis stimulating agent (ESA) should maintain target Hb 100 to 120g/L.
Treatment with an ESA can commence when:
- Hb is less than 105 g/L
AND
- serum ferritin is greater than or equal to 100 nanograms/mL
- Transferrin saturation is greater than 20%
- B12 and red cell folate are in the normal range
- Blood pressure is controlled (less than 170/90mmHg).
An ESA may be commenced in patients with an Hb 105g/L or greater if the patient has disabling cardio-respiratory symptoms.
Aranesp®
Prior to commencing treatment with an erythropoesis stimulating agent (ESA), the patient must be assessed to confirm that their anaemia is due to CKD. When this has been done an ESA may be commenced.
Prior to administering Aranesp® the Summary of Product Characteristics (SPC) should be read carefully to assess the patient for any contraindications and side effects.
Aranesp® must be stored in a refrigerator. A dose can be out of a refrigerator for up to seven days prior to administration, but cannot be returned to a refrigerator once it has reached room temperature.
Administration:
- Aranesp® is given intravenously to patients on haemodialysis into the venous port of the haemodialysis machine.
- All other renal patients are given Aranesp® subcutaneously into the abdomen or thigh.
Treatment with Aranesp®
Alterations to Aranesp® doses may be made by medical staff or an independent prescriber who is competent in this area of care. The dose of Aranesp® should not be altered more frequently than once a month, unless under specialist guidance.
Treatment with Aranesp® is divided into two stages: correction and maintenance phases.
Correction phase
Aranesp® should be dosed as per the patient’s body weight at a weekly dose of 0.45 microgram/kg for haemodialysis patients and a fortnightly dose of 0.75 microgran/kg for non haemodialysis patients.
| Non Dialysis patients |
Dialysis patients |
| Weight (Kg) |
Aranesp® dose |
Weight (kg) |
Aranesp® dose |
| 30 to 40 |
20 micrograms every two weeks
|
30 to 40 |
30 micrograms every two weeks |
| 41 to 50 |
30 micrograms every two weeks
|
41 to 50 |
20 micrograms weekly |
| 51 to 60 |
40 micrograms every two weeks
|
51 to 75 |
30 micrograms weekly |
| 61 to 70 |
50 micrograms every two weeks
|
76 to 100 |
40 micrograms weekly
|
| 71 to 90 |
60 micrograms every two weeks
|
101 to 120 |
50 micrograms weekly
|
|
91 to 120
|
80 micrograms every two weeks
|
121 to 130 |
60 micrograms weekly
|
|
121 to 130
|
100 microgram every two weeks
|
|
|
Alteration of Aranesp® dose during correction phase is dependent on Hb as follows:
- Hb rise of less than 10g/L in one month: increase dose by approximately 25%
- Hb rise of 10 to 15g/L in one month: no change to dose
- Hb rise of greater than 20g/L in one month: decrease dose by approximately 25 to 50%.
When an Hb is within target range, go to the maintenance phase.
Maintenance phase
- During the maintenance phase alteration to the Aranesp® dosages are made on observation of Hb trends rather than one off results.
- A deviation in Hb of greater than or equal to 20g/L from the last result must be confirmed by a repeat test.
- The dose of Aranesp® should not be altered more frequently than once a month, unless under specialist guidance.
Where Hb levels are within or close to the range 100 to 120g/L with a slow trend up or down: alterations to Aranesp® dose of 10 to 20% to the nearest 5 to 10 micrograms up or down should be made, depending on the direction of the trend.
Where Hb levels have changed markedly away from the range 100 to 120g/L since the last result or consistently lie in the ranges given below: then adjustments should be made as detailed:
- Hb less than 110g/L: Increase dose by 25% to the nearest 10 micrograms.
- Hb 110 to 120g/L: If stable in this range, no change in dose.
- Hb 121 to 129g/L: Reduce dose by 25% to the nearest 10 micrograms.
- Hb 130 to 139g/L: Reduce dose by 50% (or double the dosing interval).
- Hb greater than 140g/L: Stop Aranesp®, check Hb every two weeks and restart Aranesp® when Hb less than 125g/L at 50% of the dose when the Aranesp® was stopped.
- Hb greater than 150g/L: Stop Aranesp®, consult medical staff who may consider venesection or disposal of dialysis lines.
Monitoring
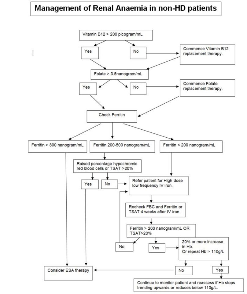
Following the commencement of Aranesp® the Hb and serum ferritin should be measured every four to six weeks. A patient with an Hb less than 90g/L or greater than 120g/L may require more frequent Hb monitoring.
All patients with a Hb <105g/L or receiving treatment with an ESA should have less than 6% hypochromic red cells and adequate iron stores with serum ferritin concentration of:
- 100 to 500 nanogram/mL in non haemodialysis patients.
- 500 to 700 nanogram/mL in haemodialysis patients.
- Serum ferritin levels should not exceed 800 nanogram/L
Haemodialysis (HD) patients:
Treatment decisions are based on a pre-dialysis haemoglobin on a one-day intradialytic gap. This is based on patients dialysing three times per week as the increased fluid gains on a two-day gap may have a dilution effect which will give a false reduction in Hb. Patients dialysing twice weekly should have their pre-dialysis haemoglobin checked on a shorter two-day intradialytic gap.
Non Haemodialysis patients:
Monitoring may coincide with hospital visits but if not should be carried out by the GP surgery or local ITR. Patients should share in the planning of when/where the monitoring occurs.
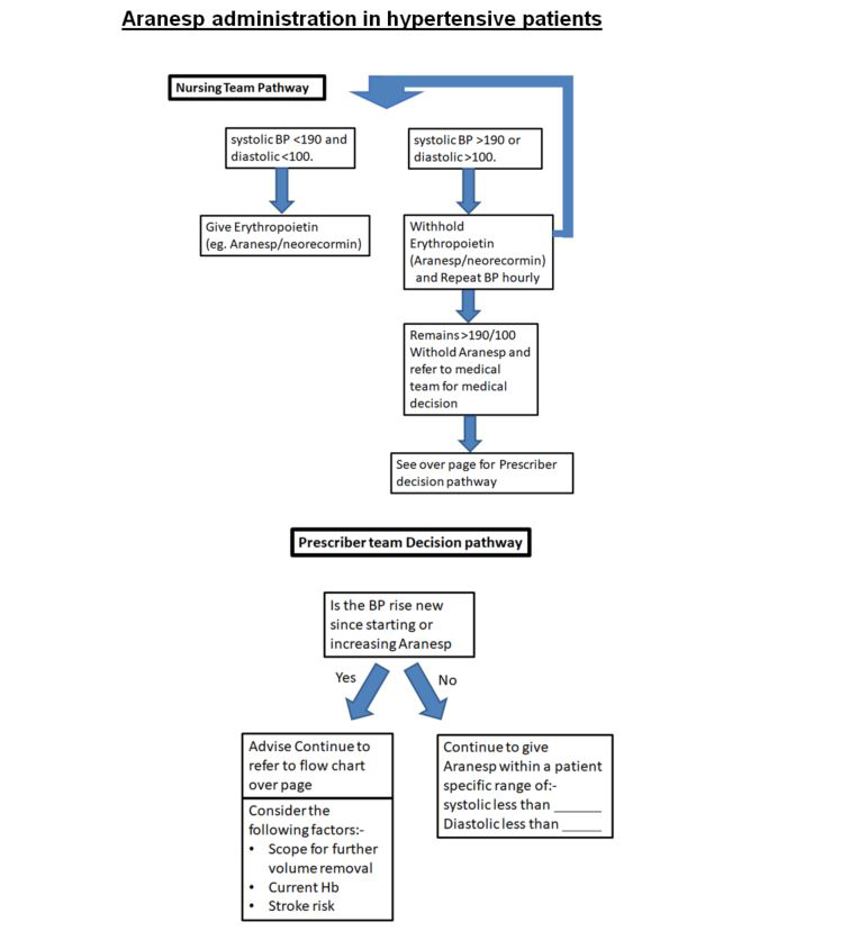
Report the following conditions to the renal team:
- Hypertension: blood pressure greater than or equal to 190/100 mmHg for more than 1 week.
- Development of a headache or visual disturbance may indicate pre-encephalopathy. URGENT referral to medical staff is required.
- A deviation in Hb of 20g/L from the previous result.
- If Hb falls out with the range of 100 to 120g/L.
NeoRecormon®
While Aranesp is our first choice of erythropoietin for renal patients, there may be occasions where an alternative is required.
Neorecormon should ONLY be used in patients who have developed side effects that are thought to be linked to Aranesp therapy and should NEVER be used in patients suspected or confirmed to have neutralising antibodies to erythropoietin.
Prior to administering NeoRecormon the Summary of Product Characteristics (SPC) should be read carefully to assess the patient for any contraindications and side effects.
Storage:
- Store in a refrigerator (2 to 8°C).
- Keep the pre-filled syringe in the outer carton, in order to protect from light.
- For the purpose of ambulatory use, the patient may remove the product from the refrigerator and store it at room temperature (not above 25°C) for one, single period of up to 3 days.
Administration
Subcutaneous use is preferable in patients who are not receiving haemodialysis to avoid puncture of peripheral veins. In case of intravenous administration, the solution should be injected over approximately 2 minutes, e.g. in haemodialysis patients via the arterio-venous fistula at the end of dialysis.
Treatment with NeoRecormon is divided into two stages:
Correction phase
Subcutaneous administration:
- Initial dosage: 3 x 20 unit/kg body weight per week.
- If the increase of Hb is not adequate (less than a 1/L over four weeks): the dosage may be increased every 4 weeks by: 3 x 20 unit/kg a week
- Maximum dose of 720 unit/kg per week should not be exceeded
Intravenous administration:
- Initial dosage: 3 x 40 unit/kg body weight per week.
- If the increase of Hb is not adequate (less than a 10g/L over four weeks): the dosage may be increased after 4 weeks to 80 unit/kg three times per week
- If needed at monthly intervals the dose can be increased by: 20 unit/kg three times per week
- Maximum dose of 720 unit/kg per week should not be exceeded
Maintenance phase
- To maintain an Hb of between 100 and 120 g/L: the dosage is initially reduced to half of the previously administered amount.
- Subsequently, the dose is adjusted at intervals of one or two weeks individually for the patient (maintenance dose).
If the rate of rise in haemoglobin is greater than 20 g/L in one month or if the haemoglobin level is increasing and approaching 120 g/L, the dose is to be reduced by approximately 25%.
If the haemoglobin level continues to increase, therapy should be interrupted until the haemoglobin level begins to decrease, at which point therapy should be restarted at a dose approximately 25% below the previously administered dose.
In the case of subcutaneous administration, the weekly dose can be given as one injection per week or in divided doses three or seven times per week.
Patients who are stable on a once weekly dosing regimen may be switched to once every two weeks administration. In this case dose increases may be necessary.
Monitoring
Following the commencement of NeoRecormon the Hb and serum ferritin should be measured every four to six weeks. A patient with an Hb less than 90g/L or greater than 120g/L may require more frequent Hb monitoring, the frequency of this will be determined by medical staff.
Report the following conditions to the renal team:
- Hypertension: blood pressure greater than or equal to 190/100 mmHg for more than 1 week.
- Development of a headache or visual disturbance may indicate pre-encephalopathy: URGENT referral to medical staff is required.
- If the patient's Hb fails to rise by at least 10 g/L in two months after starting NeoRecormon.
- A deviation in Hb of 20g/l from the previous result is confirmed.
- If the Hb falls out with the range of 100 to 120 g/L.