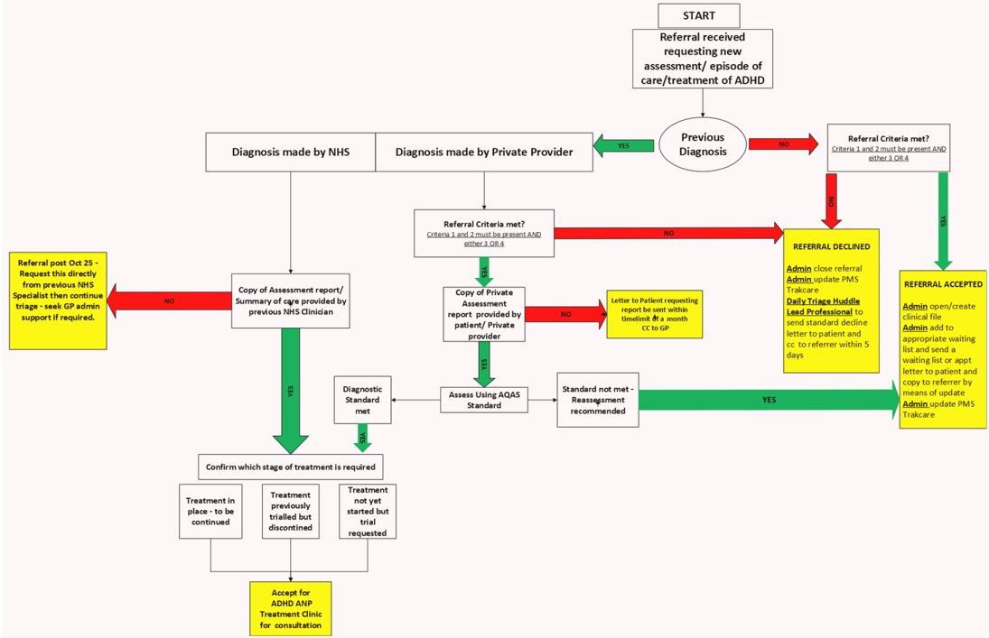
ADHD assessments are regularly sought from the private sector. Two key clinical concerns arise when considering the transfer of patients from the private sector to NHS care;
- Whether a standard assessment has been completed in accordance with current guidance (see below)
- Whether the presentation meets the threshold for NHS secondary care (see baseline referral criteria for Adult ADHD).
Therefore, ALL individuals referred to NHS care from private care, regardless of treatment status, must be advised that diagnostic and assessment materials will be reviewed against agreed standards. In some cases, re-assessment and review of diagnosis may be indicated.
The Royal College of Psychiatrists In Scotland, the National Autism Implementation Team and other organisations such as the UK Adult ADHD Network (UKAAN) have been working on setting agreed standards for assessment and diagnosis in Adult ADHD.
These have been summarised in the checklist aid below, which clinicians in Primary and Secondary care may find useful as they consider reports from the private sector.
Summary of AQAS Standards for Private assessments
| Request further information from the referrer to include; |
- Documentary evidence of assessment (including follow up care and treatment) provided?
|
- Full standard Mental Health Assessment considering differential diagnosis and co-morbidities including substance misuse
|
- Evidence of inclusion of collateral information from someone who knows the patient
|
- Evidence of historical account of childhood presentation (parent, sibling, education, psychology)
|
- Exploration of Past Medical and Family Medical history to exclude conditions which may contra-indicate treatment
|
- If treatment initiated, were pre-treatment investigations such as bloods and ECG conducted where appropriate?
|
- Diagnosis clearly based on presence of symptoms meeting recognised criteria for diagnosis or valid structured interview (such as DIVA)
|
The fuller reference to this table is: https://www.frontiersin.org/journals/psychiatry/articles/10.3389/fpsyt.2024.1380410/full
Existing private diagnoses referral criteria
To refer a patient who has had a private assessment undertaken for treatment initiation in the NHS, the following criteria must be met:
- A clinical appraisal in primary care has occurred determining that the Adult CMHT baseline referral criteria for Adult ADHD are met.
- All documentation from the private provider should accompany the referral, ideally including a specific request to transfer care.
If the criteria are not met, further prescribing will NOT be provided by the Adult CMHT who operate within the Level 4 criteria only.
If there is a clinical reason for a transfer of care during treatment initiation and early trials of treatment, it is preferable that a request for this transfer of care is made by the private provider, in order to achieve continuity of clinical care. However, this may not be accepted due to the difference in severity thresholds between private and NHS care.
Patient requests for transfer of prescribing to NHS provider
NAIT, with the Royal College of Psychiatrists in Scotland Working Group in Adult ADHD have published the following guidance on working with private assessments in NHS primary and secondary care:
Microsoft Word - NAIT Guidance Prescribing ADHD medication to adults following private sector diagnosis in Scotland 2022 FINALdocx.docx
GP’s contacted by patients in this situation should advise the patient that their private provider should contact NHS Professionals directly.
Highland Local Medical Committee provided information to Primary Care colleagues and people accessing services, in May 2023 on the subject of accessing private care. The following points are of relevance here:
Information for patients attending private hospitals and clinics
(Extract taken from Highland Local Medical Committee May 2023):
Due to long waiting times for investigations, specialist appointments and operations within the NHS, some people are deciding to attend private hospitals and clinics, locally and abroad.
If you are thinking about using a private health provider, either by self-funding or private health insurance, we strongly advise you to first consider the information held within this patient information leaflet.
Please be aware that your GP practice is contracted to provide National Health Services, in line with a General Medical Services (GMS) contract, on behalf of NHS Highland. It is not contracted nor obliged to provide private services out with this contract, unless local arrangements have been agreed with the Health Board.
Your GP would not usually be in a position to recommend a specific specialist and therefore patients are advised to do some research when deciding whether a healthcare provider is safe and suitable.
This leaflet describes what you can expect to happen should you choose to see a Specialist privately.
What happens if I need to transfer my care back to the NHS?
If after seeing the specialist privately you want to transfer back under NHS care, regulations allow for this to be facilitated.
This transfer and arrangement of care must be done by the private provider and should NOT be passed back to the GP for this to be done.
- To avoid delays in your follow-up care
- Your private provider knows the full clinical details of your condition and where best to refer you to and next appropriate steps for your care
The private specialist should arrange for you to be seen in the appropriate NHS clinic by writing a referral letter to this clinic as a handover of care.
This ensures results of tests and investigations that have been used to reach a diagnosis are made available the relevant speciality.
Note: NHS specialist teams may not always agree with a diagnosis or treatment plan made elsewhere by private providers.
Patient information leaflet: