Newly Diagnosed Patient with Diabetes (Guidelines)

Warning

 

Patient information can be accessed here: The Eatwell Guide: What does it mean for diabetes? | Diabetes UK

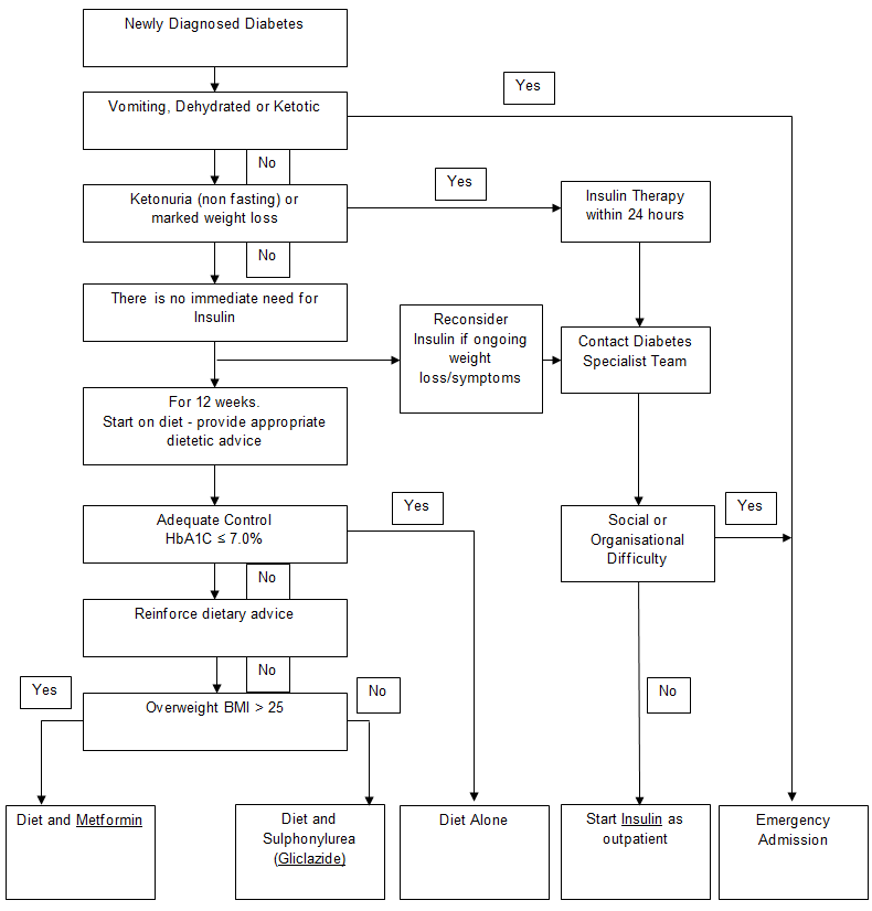
Metformin

Dose:

  • Initially 500mg with breakfast for 1 week
  • Then 500mg with breakfast and evening meal
  • Then 500mg with breakfast, lunch and evening meal
  • Max 2g daily in divided doses. (dose amended from 3g on 06/09/23 in line with national guidance). 

Gliclazide

Dose:

  • Initially, 40-80mg daily, adjusted according to response
  • Up to 80mg as single daily dose, with breakfast
  • Higher daily doses divided
  • Max 160mg twice daily

Insulin

Dose:

  • The dose of insulin is adjusted on an individual basis, by gradually increasing the dose but avoiding troublesome hypoglycaemic reactions.

Editorial Information

Last reviewed: 31/12/2015

Next review date: 31/12/2017

Author(s): Department of Endocrinology .

Version: 2

Approved By: TAM subgroup of ADTC

Reviewer name(s): Dr Satinder Bal.

Document Id: TAM161