Warning

Objectives

Resuscitative Thoracotomy (RT) is a rarely performed procedure that has an extremely high mortality: benefit ratio. It can be associated with 100% individual mortality if the procedure is not performed. It is a time critical procedure that in all likelihood will be being performed for the first time in a high-pressure situation. With limited opportunities for training, simplifying both the indications as well as the procedural technicalities is important. RT is a controversial procedure, and with the evidence base unlikely to ever be the most robust (limited scope for prospective data), the indications are constantly altering especially in blunt trauma. Current evidence indicates most benefit will be for cohorts with short transfer times and cardiac tamponade, which is often diagnosed post thoracotomy. RT is a high risk procedure, and the risk of transmission of BBVs to health care professionals must not be underestimated. While this is a time critical procedure, standard PPE must still be adhered to.

Defining signs of life

Signs of life are considered present if there are any of the following:

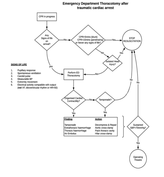
  • Pupillary response
  • Spontaneous ventilation
  • Presence of a carotid pulse
  • Measurable/palpable blood pressure
  • Cardiac electrical activity compatibile with an output
  • Extremity Movement

Personnel

There should be a consultant within the trauma team (usually TTL, general surgeon or cardiothoracic) 24/7 who is trained and nominated to perform the resuscitative thoracotomy in the MTC before the patient arrives.

Other roles include:

  • Airway lead
  • Circulation/Access lead
  • Assistants for retracting, instrument handling and aortic compression

Indications for resuscitative thoractomy

Patients presenting pulseless to the ED

Absolute

  • With signs of life after penetrating thoracic trauma.

Relative

  • With signs of life after blunt trauma
  • Without signs of life after penetrating thoracic trauma
  • With or without signs of life after extra-thoracic penetrating trauma.

Contra-indications

  • Without signs of life after blunt trauma
  • Confirmed CPR >15 mins

Aims of the procedure

  • Release of cardiac tamponade
  • Release of tension pneumothorax
  • Control of haemorrhage
  • Internal cardiac massage

Decision Making & Cardiac Rhythm

Cardiac rhythm can help to clarify the ‘freshness’ of arrest:

  • Narrow complex PEA or Sinus Bradycardia suggests recent cardiac arrest and raises the possibility of salvage if the underlying cause (e.g. tamponade) is quickly reversed
  • Asystole or Agonal rhythms typically indicate a longer downtime and extremely poor prognosis.
  • The presence of PEAR with a near-normal QRDS or slow sinus can tip a borderline case towards intervention if the time frames are also short.

Procedure

  1.  Ensure adequate PPE is worn at all times as this is a high risk exposure prone procedure.
  2. Intubation, IV access, volume resuscitation should be simultaneously achieved whilst undertaking RT. Position the patient supine
  3. Rapid skin preparation only is appropriate over full asepsis. PPE is mandatory.
  4. Bilateral thoracostomies in 3rd or 4th intercostal space mid-axillary line (STOP AT THIS POINT IF ROSC).
  5. Connect the thoracostomies with a deep swallow shape skin incision following the infra-mammary crease (see diagram below)
  6. Insert two fingers into a thoracostomy to hold the lung out the way while cutting through all layers of muscle and pleura toward the sternum with Tuff Cutts.
  7. Perform this on both sides
  8. Cut through the sternum. If unable to cut with scissors use the Gigli Saw.
  9. Open the clam shell using rib spreaders
  10. Extend the incisions posteriorly if exposure is inadequate.
  11. Life the pericardium with forceps and make a large longitudinal incision using scissors
  12. Evacuate all blood and clot present and inspect the heart for the site of bleeding
Please also refer to "Emergency thoracotomy: how to do it" by David Wise, published by the EMJ (click here)

 

Possible outcomes and actions

Outcome
Action
ROSC with good output Manage cardiac wound
ROSC with inadequate output or
no ROSC
Manage cardiac wound
Compress the Aorta
Volume resuscitation if heart empty
Internal cardiac massage
Adrenaline
VF and continue as per no ROSC Flick the heart
Internal paddles 10Joules
Close the chest and use external paddles if internal paddles unavailable

Internal cardiac massage

  • Use a two handed technique
  • One flat hand applied to posterior surface of heart and one on anterior surface
  • Blood is milked from the apex upwards at a rate of 80bpm
  • Keep the heart horizontal during massage

Aortic compression

  • An assistant can compress the aorta against the spinal column using a gloved hand, entering the hemithorax from the left of the patient
  • Only an experienced surgeon should clamp the aorta
  • An NG tube may aid in identification the aorta from the oesophagus

Managing cardiac wounds

  1. Apply direct compression initially– temporarily occlude wounds with your fingers +/- gauze swab
  2. Suturing following compression – ideally only utilized by experienced surgeons as challenging and can occlude coronary arteries 

If significant haemorrhage encountered despite above measures consider:

  1. Foley catheter (only in LV wounds >1cm where pressure does not work) – pass a foley catheter, inflate no more than 10ml and gently pull back being careful not to cause further injury, ensuring the catheter is clamped
  2. Staples (on LV wounds only)
  3. Caval occlusion 

Post-procedure

  • The patient may wake up so be prepared to provide immediate anaesthesia
  • Control bleeders from intercostal and mammary arteries with direct pressure or artery forceps
  • Move directly to theatre in the MTC for definitive repair

Algorithm for emergency department thoracotomy

Emergency Department Thoracotomy After Traumatic Cardiac Arrest algorithm

Editorial Information

Last reviewed: 01/04/2025

Next review date: 01/04/2028

Version: 2.0