EMA closure SOP
Warning
Scope
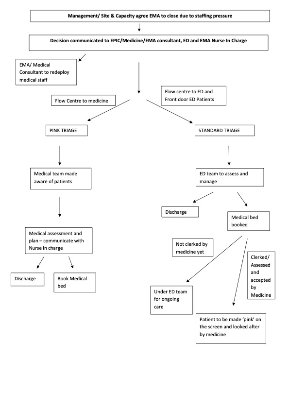
Protocols to follow for EMA closure, and consequences to SJH ED, due to staffing pressures. In summary:
- when patients are clerked and/or accepted by medicine on a ward round we can triage them 'pink' rather than worry about the care provider initials
- at the 8am handover it would still be wise to get a handover for these patients so the consultant knows about them but in essence they are to be looked after by the medical team.
If a medical patient becomes unwell during the daytime please contact the EMA registrar for assistance - bleep 3924. If no answer or out of hours try the usual medical reg bleep 3630.
