Warning
For further information and advice regarding penicillin allergy, dosing, important interactions/adverse effects/safety considerations and antimicrobial stewardship please refer to the USER GUIDE.

Advise paracetamol / NSAID for pain.

Selecting an appropriate antibiotic

  • Treat according to susceptibilities on recent MSU results, and taking into account previous antibiotic resistance and selecting the most narrow-spectrum clinically-appropriate agent (e.g. amoxicillin, nitrofurantoin, trimethoprim, pivmecillinam) whilst avoiding broader-spectrum agents (e.g. ciprofloxacin, cefalexin, co-amoxiclav) if possible. If no previous results available, treat empirically as per formulary.
  • Patient on UTI prophylaxis: treat acute episodes with an alternative antibiotic.
  • Amoxicillin / co-amoxiclav: resistance is common, therefore ONLY use if culture confirms susceptibility.
  • Trimethoprim: use with caution if eGFR <30ml/min
  • Nitrofurantoin: contraindicated if eGFR <30ml/min; use with caution at eGFR 30-44ml/min [short term use only]. It is not suitable for upper UTI/pyelonephritis or prostatitis.
  • Ciprofloxacin: should only be prescribed when other commonly recommended antibiotics are inappropriate. See: MHRA advice, D&G Quinolone Poster; PIL must be provided.

Dark or foul smelling urine alone does NOT mean infection, and may be a sign of dehydration.

Do NOT treat asymptomatic bacteriuria except in pregnancy.

Do NOT dipstick or use an MSU to diagnose UTI in patients ≥65 years; they become increasingly unreliable with increasing age. Older people often have asymptomatic bacteriuria (no symptoms but bacteria in urine) which does not indicate infection and is NOT associated with increased morbidity. Refer to: SAPG Infection-Specific Guidance: UTIs

Do NOT dipstick or use a CSU to diagnose CA-UTI. All patients with a long-term indwelling catheter will have bacteria in their urine and will have positive dipsticks / urine culture even in the absence of CA-UTI. Only treat if systemically unwell or pyelonephritis. Antibiotics will not eradicate asymptomatic bacteriuria. Refer to: SAPG Infection-Specific Guidance: UTIs

If a urine culture is indicated, obtain prior to starting antibiotics to reduce likelihood of false negative results.

Urine culture interpretation: high epithelial cell count or heavy mixed growth may indicate contamination. Ensure correct sampling process is followed and take repeat urine sample if it remains clinically indicated.

Do NOT send urine samples for post-antibiotic checks or clearance of infection, unless pregnant

Pharmacy First Service: Non-pregnant women >16 years old with acute uncomplicated lower UTI symptoms may access treatment with trimethoprim or nitrofurantoin via the Pharmacy First service

 

Resources for patients 

TARGET Antibiotics Toolkit Hub: Urinary tract infection resource suite

Definitions

  • Lower UTI: infection involving the bladder (cystitis) and urethra.
  • Upper UTI / pyelonephritis: infection involving kidneys and/or ureters.
  •  
  • Uncomplicated UTI (adults): Acute, sporadic or recurrent lower (uncomplicated cystitis) and/or upper
    (uncomplicated pyelonephritis) UTI, limited to non-pregnant women with no known relevant anatomical and functional abnormalities within the urinary tract or comorbidities.
  • Complicated UTI (adults): all UTIs not defined as uncomplicated i.e. with an increased chance of a complicated course. Factors include:
    • All males
    • Functional / anatomical abnormalities of urinary tract e.g. stent, obstruction, stones, tumour, bladder outlet obstruction, incomplete voiding
    • Immunosuppression
    • Poorly-controlled diabetes
    • Renal transplant
    • Recent history of instrumentation
    • Pregnancy --> refer to Lower UTI (pregnant females) section
    • Catheterisation --> refer to Catheter-associated UTI section
  •  
  • Recurrent UTI (adults): ≥3 UTIs/year, or 2 UTIs in the last six months.
  • Catheter-associated UTI (CA-UTI) (adults): UTI in a patient with urinary catheter in situ, or has has one  in place within the last 48 hours. 
  •  
  • Asymptomatic bacteriuria: presence of significant levels of bacteria in the urine of a person without signs or symptoms of UTI and is usually due to commensal colonization. Treatment is only required in pregnancy.

 

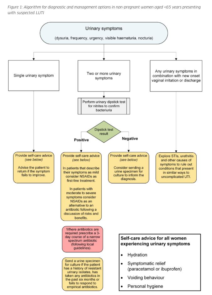
Lower UTI (adult non-pregnant women)

If mild UTI symptoms consider delayed prescribing: to use if no improvement in 48 hours or if symptoms worsen.

Routine urine culture is NOT recommended. Send if:

  • Has a history of resistant urinary isolates
  • Has taken any antibiotics in the past 6 months
  • Fails to respond to empirical antibiotics

Diagnosis requires ≥2 urinary symptoms (dysuria, frequency, urgency, visible haematuria, nocturia) AND positive nitrites on dipstick.

First line 

Trimethoprim dose (caution with eGFR <30ml/min)
    or
Nitrofurantoin dose (contraindicated with eGFR <30ml/min; caution with eGFR 30-44ml/min [for short term use only])
    or
Amoxicillin dose (if amoxicillin/co-amoxiclav not used in previous episode AND recent urine culture reported as susceptible)


Renal impairment/Second line 

Pivmecillinam dose (a penicillin)
    or
Penicillin Allergy (mild): Cefalexin dose
    or
Penicillin Allergy (severe): Ciprofloxacin dose (See: MHRA advice, D&G Quinolone Poster; PIL must be provided)

Duration:

Uncomplicated: 3 days

Complicated (see Definitions section): 7 days

Refer to:

 

Lower UTI (adult pregnant women) incl. asymptomatic bacteriuria

Symptomatic UTI:

Culture prior to treatment and, if required, change according to culture results.

Repeat culture 7 days after completing treatment to confirm clearance of infection.

Trimethoprim is no longer licensed in pregnancy, but may remain a suitable option based on case-specific risk assessment. Being a folate antagonist, it has a theoretical risk in the 1st trimester, but is considered safe in 2nd and 3rd trimesters. However, avoided in all trimesters in those with established folate deficiency, low dietary folate intake, or taking other folate antagonists.

 

First / Second trimester

Nitrofurantoin#,dose (contraindicated with eGFR <30ml/min; caution with eGFR 30-44ml/min [for short term use only])

Second Line: Cefalexin dose (mild penicillin allergy only)


Third trimester

Cefalexin dose (mild penicillin allergy only)

Second Line: Nitrofurantoin#,dose (contraindicated with eGFR <30ml/min; caution with eGFR 30-44ml/min [for short term use only])

If cefalexin / nitrofurantoin are unsuitable, consider trimethoprim on a case-specific risk assessment basis, or discuss with Microbiology. 


Post-natal

Treat as non-pregnant: Primary Care: Urinary Tract - Lower UTI (adult non-pregnant women)


# Nitrofurantoin in the short term is unlikely to cause problems to foetus. However, avoid at term (i.e. from 36 weeks onwards) as may produce neonatal haemolysis. It is contraindicated with eGFR <30ml/min; caution with eGFR 30-44ml/min [for short term use only].

Duration: 7 days

Refer to: NICE/CKS: UTI in pregnancy

 

Asymptomatic bacteriuria:

Refer to: Obstetrics and Gynaecology Antimicrobial Formulary

 

Lower UTI (adult men)

Send MSU for culture.

Consider other genitourinary causes of urinary symptoms.

Do NOT use urine dipstick / microscopy to diagnose UTI in men.

 

First line 

Trimethoprim dose (caution with eGFR <30ml/min)
    or
Nitrofurantoin*,dose (contraindicated with eGFR <30ml/min; caution with eGFR 30-44ml/min [for short term use only])
    or
Amoxicillin dose (if amoxicillin/co-amoxiclav not used in previous episode AND recent urine culture reported as susceptible)


Renal impairment/Second line

Pivmecillinam*,dose (a penicillin)
    or
Penicillin Allergy (mild): Cefalexin*,dose
    or
Penicillin Allergy (severe): Ciprofloxacin dose (See: MHRA advice, D&G Quinolone Poster; PIL must be provided)

* Do not use if suspected prostate involvement and/or epididymo-orchitis . For appropriate empirical choices, refer to the following sections:
      Likely prostatitis: Primary Care: Urinary Tract - Acute Prostatitis
      Likely epididymo-orchitis: Primary Care: Genital Tract - Epididymo-orchitis

Duration: 7 days

Refer to:

Acute prostatitis (adult men)

Send MSU for culture. State prostatitis on request form.

First Line: Ciprofloxacin dose (See: MHRA advice, D&G Quinolone Poster; PIL must be provided)

Second Line: Trimethoprim dose (caution with eGFR <30ml/min)

Duration: 14 days then review (stop or continue for a further 7-14 days if needed: based on history, symptoms, clinical examination, urine and blood tests).

Refer to: CKS/NICE: Prostatitis - acute

 

Upper UTI/pyelonephritis (adult men and women incl. pregnancy)

Send MSU for culture. State pyelonephritis / upper UTI on request form.

Do NOT use Nitrofurantoin. It does not reach therapeutic concentrations in the upper urinary tract and treatment failure is highly likely.

Adult men and non-pregnant women

Trimethoprim dose (caution with eGFR <30ml/min)

Penicillin Allergy (mild): Cefalexin 500mg three times daily (severe infection: 1g three times daily)
    
Penicillin Allergy (severe): Ciprofloxacin dose (See: MHRA advice, D&G Quinolone Poster; PIL must be provided)


Pregnant women

  Repeat culture 7 days after completing treatment to confirm clearance of infection.

Cefalexin 1g three times daily (mild penicillin allergy only)
    
Penicillin Allergy (severe): Discuss with Microbiology

Duration: 7 days

Refer to: NICE/CKS: Pyelonephritis - acute

 

Catheter-associated UTI [CA-UTI] (adult men and women)

Do NOT dipstick or use a CSU to diagnose CA-UTI. All patients with a long-term indwelling catheter will have bacteria in their urine and will have positive dipsticks / urine culture even in the absence of CA-UTI. Only treat if systemically unwell or pyelonephritis. Antibiotics will not eradicate asymptomatic bacteriuria. Refer to: SAPG Infection-Specific Guidance: UTIs

Treat with antibiotics if CA-UTI is likely AND ≥1 of the following signs/symptoms are present:

• New onset costovertebral tenderness
• Rigors
• New delirium
• Fever ≥38.0°C

Send urine for culture ONLY if the above criteria are met. Collect prior to starting antibiotics.

How to obtain a CSU: 

• Catheter retained - from sampling port using aseptic technique, and not from collection bag. See: Nursing Times Article on CSU collection
• Catheter replaced - from new catheter
• Catheter removed - obtain mid-stream urine sample.

Remove and replace the urinary catheter (if still required) if in place for  >7 days, but do not delay starting antibiotic treatment. Review need for long term catheter, in consultation with specialists if indicated.

Do NOT routinely offer antibiotic prophylaxis to prevent CA-UTI. Advise to seek medical help if acute UTI symptoms develop. Consider referral to urology for specialist input.

Clinical signs/symptoms of Upper CA-UTI

Treat as Upper UTI / pyelonephritis.
Refer to: Urinary Tract: Upper UTI/pyelonephritis (adult men and women incl. pregnancy)


Clinical signs/symptoms of Lower CA-UTI

First line 

Trimethoprim dose (caution with eGFR <30ml/min)
    or
Nitrofurantoin dose (contraindicated with eGFR <30ml/min; caution with eGFR 30-44ml/min [for short term use only])
    or
Amoxicillin dose (if amoxicillin/co-amoxiclav not used in previous episode AND recent urine culture reported as susceptible)


Renal impairment/Second line 

Pivmecillinam dose (a penicillin)
    or
Penicillin Allergy (mild): Cefalexin dose
    or
Penicillin Allergy (severe): Ciprofloxacin dose (See: MHRA advice, D&G Quinolone Poster; PIL must be provided)

Duration: 7 days

Refer to:

 

UTI (lower/upper/recurrent) in children

Send MSU for all children with suspected UTI prior to starting an antibiotic.

DO NOT use antibiotics to treat asymptomatic bacteriuria in babies and children.

 

Upper UTI:

<3 months AND fever >38°C 

Refer to Paediatrics urgently for assessment


≥3 months AND fever >38°C AND significant systemic upset

Refer to Paediatrics urgently for assessment


≥3 months AND fever >38°C AND mild systemic upset

For antibiotic choices refer to: Hospital: Paediatrics (Urinary Tract Infection - Upper urinary tract infection / pyelonephritis)

Refer to: NICE: Pyelonephritis (acute): antimicrobial prescribing

 

Lower UTI:

If clinically well, consider holding antibiotics until cultures known. Start empirical antibiotics if clinically indicated.

Use positive nitrite to guide antibiotic use

<3 months 

Refer to Paediatrics urgently for assessment


≥3 months 

For antibiotic choices refer to: Hospital: Paediatrics (Urinary Tract Infection - Lower urinary tract infection / cystitis)

Refer to: NICE: UTI (lower): antimicrobial prescribing

 

Recurrent UTI:

Ensure any current UTI has been adequately treated, as per Upper/Lower UTI sections.

Refer all children with recurrent UTI to Paediatrics for assessment and investigations.

If behavioural and personal hygiene measures alone are not effective or not appropriate, a trial of daily antibiotic prophylaxis can be considered.

For detailed advice, including recurrent UTI definitions and antibiotic choices/doses, refer to:
NICE/CKS: Managing recurrent urinary tract infection in children

 

Recurrent UTI (adult)

Do NOT routinely offer antibiotic prophylaxis to prevent CA-UTI. Advise to seek medical help if acute UTI symptoms develop. Consider referral to urology for specialist input.

Refer to:

 

Unsure if LRTI or UTI

Amoxicillin dose [duration: 5 days]
    and
Nitrofurantoin dose [duration: female 3 days; male 7 days] (contraindicated with eGFR <30ml/min; caution with eGFR 30-44ml/min [for short term use only])


Penicillin Allergy/Second line

Co-trimoxazole dose [duration: female 5 days; male 7 days] (caution with eGFR <30ml/min)

 

Editorial Information

Last reviewed: 31/07/2024

Next review date: 31/07/2027

Version: V1.3

Approved By: AMT (23.07.24) and ADTC (31.07.24)

Reviewer name(s): Jon van Aartsen (consultant microbiologist) , Claire Mitchell (pharmacist) .