Procedure for supply of medication for discharge prescriptions out of hours

Warning

Scope

To outline process for obtaining medication for discharge prescriptions when Pharmacy Department is closed (i.e. unsociable hours/ weekend)

Audience

Nursing staff, medical staff & on call pharmacists

The Borders General Hospital Pharmacy dispensary is open -

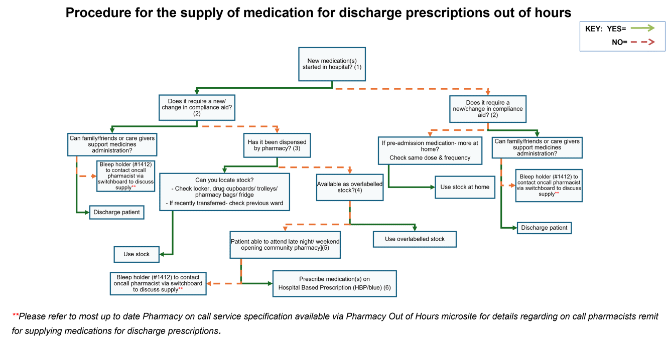
Out with these times to obtain medication please consult the flow chart

Monday

9am - 4pm

Cut- off for prescriptions 4.00pm

Tuesday

9am - 4pm

Cut- off for prescriptions 4.00pm

Wednesday

9am - 4pm

Cut- off for prescriptions 4.00pm

Thursday

9am - 4pm

Cut- off for prescriptions 4.00pm

Friday

9am - 4pm

Cut- off for prescriptions 4.00pm

Saturday

10am - 1pm

Cut- off for prescriptions 1.00pm
(12.30pm for compliance aids/ complex discharges)

Sunday

10am - 1pm

Cut- off for ordering 1.00pm
(12.30pm for compliance aids/ complex discharges)

Flow chart

 

Additional Points

1. Identifying new medication

Check the following

  1. Drug chart (right hand side) - new medicine √ / changed dose √
  2. Discharge medication list (right hand column) - YES to new drug/dose change
  3. Compare with medication history in admission documentation (including ECS)

2. Request for compliance aids out of hours

On call pharmacists will not dispense a Medicine Compliance Aide (MCA/ dosette box/ blister pack) or Medication Administration Record (MAR/ reminder chart) out of hours/during periods of lone working.

If a patient requires a MCA or MAR chart out of hours then consider the following to facilitate discharge:

  • Are family / friends/ care givers available to support with medicines until a community pharmacy can supply a compliance aid? (E.g. weekend discharges – can family support for 48 – 72 hours until the working week)
  • Are family / friends/ care givers available to support with medicines until the next working day for BGH pharmacy to open & then collect the compliance aid from BGH?

    Note- Ensure that pharmacy is informed for the MCA required when they open the next day and provide contact details of family to the pharmacist to arrange collection.
  • Can a community pharmacy produce a MCA or MAR chart? This may not always be possible and needs to be discussed first with the patients community pharmacy before issuing a prescription
    • For MCA- send a HBP with a request for MCA annotated
    • For MAR chart & medication- send a HBP with request for MAR annotated
    • For MAR chart only- send a copy of the IDL with request for MAR chart annotated

3. Pharmacy supply of medication

To identify whether a drug has been ordered by pharmacy check the following on the drug chart-

  • Pharmacy section
    • d24/11 = dispensed 24th November
    • S= stock item
    • Own/ POD= patient own drugs in use
    • @home= patient has further supply of medication at home
  • Comments/ calculations section (see above)- note relating to request order e.g. 24/11 ordered from pharmacy

Note- if an item has been annotated on the drug chart as a 3 (not available) & then subsequently signed for it is likely the drug has been dispensed from pharmacy.

4. Over labelled stock

Refer to the over labelled stock list on NHS Borders Pharmacy Out of Hours site (Pharmacy Out of Hours> OOH procedures for BGH staff> 3. Over labelled take homes packs)

5. Location of Hospital Based Prescriptions (HBP) & late night/ weekend opening community pharmacies

HBP prescriptions pads can be accessed out of hours from the following wards in the Borders General Hospital-

  • Accident & Emergency (A&E)
  • MAU – in Controlled Drug cupboard
  • Ward 4 – in Controlled Drug cupboard
  • Crisis Team (Mental Health) - in Crisis Team office in Huntlyburn House
  • Ward 7 (Surgical Assessment Unit) - in Controlled Drug cupboard
  • Ward 15- in Controlled Drug cupboard
  • Ward 16- in Controlled Drug cupboard
  • Ward 17- in Controlled Drug cupboard

Prescriptions MUST be written by a Foundation Year 2 doctor (FY2) or above or by an Independent Prescriber (Pharmacist/ Nurse).

Example of prescription

The following community pharmacies are open late night and at weekends

Pharmacy Name

Location

Mon-Fri

Sat

Sun

Boots

Galashiels

8.30am- 7pm

9am- 6pm

10am-5pm

Borders Pharmacy

Hawick

9am - 6pm

9am - 5pm

10am - 5pm

Tesco

Galashiels

9am - 6pm

9am - 6pm

10am - 4pm

A list of all pharmacies in the Scottish Borders can be found here

Pharmacy use only

If deemed appropriate to use a Hospital Based Prescription out of hours to supply discharge medication please ensure you provide caller with the following information:

  • Exact location of HBP forms in BGH
  • Highlight prescriber must be grade FY2 or above or an Independent Prescriber
  • Ensure a contact number is provided in case community pharmacy needs more information/ query prescription.
  • If prescription is for a controlled drug ensure CD requirements are known & must be written on prescription (not on eDL Controlled Drug Prescription Form)
  • Location of nearest late night/ weekend community pharmacy.

It may be appropriate for the on call pharmacist to contact the community pharmacy prior to the patient being discharged to ensure they have supply of the medication.

 

Editorial Information

Last reviewed: 31/10/2023

Next review date: 31/10/2025

Author(s): Herkes M, Harvey K.

Version: V6

Approved By: Clinical Pharmacist Team

Reviewer name(s): Harvey K, Kho L.