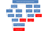
Who to refer:
Women with ovarian pathology identified on USS (see flowchart). The ultrasound report will state if urgent or rouitne referral is required.
Women who have cysts which may be causing symptoms, or who have a personal or family history of breast, ovarian or bowel cancer should also be referred to gynaecology.
Who not to refer:
This guideline relates to women in whom ovarian pathology has been identified on USS. It does not relate to women presenting with acute symptoms in which a diagnosis of an ovarian cyst accident is suspected. In such cases, patients should be discussed with the on-call gynaecology doctor via switchboard.
How to refer:
Va SCI Gateway.
Please include menopausal status and BMI in referral letter.
